Installation
Nussknacker relies on several open source components like Kafka, Grafana (or optionally, Flink), which need to be installed together with Nussknacker. This document focuses on the installation of Nussknacker. The configuration part is covered further in our documentation.
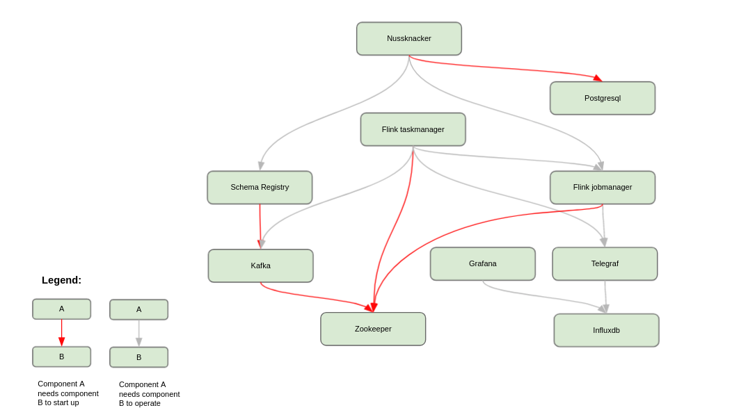
Nussknacker and its dependencies

As you see on the diagram above, Nussknacker interacts and depends on the following services:
- Postgres - a database for the Nussknacker Designer
- Flink - a powerful steaming processing framework
- Kafka - a broker for steaming data
- Schema Registry - a schema registry for the data in Kafka's topics
- AKHQ - a UI for Kafka & Schema Registry
- Grafana & InfluxDB & Telegraf - for the purpose of scenarios monitoring
- Nginx - a gateway for Designer and other UIs
Please refer to services' documentation to install and configure them properly. You can also check our repository with the Nu stack installation example.
Nussknacker (both binary package and docker image) is built with Scala 2.13. As for now, Flink does not support Scala (see FLINK-13414 issue), so to use Nussknacker built with Scala it is necessary to use Flink with some compatibility patches
Nussknacker installation methods
📄️ Binaries
Download and run Nussknacker from binaries. Follow instructions for quick setup without Docker or external dependencies.
📄️ Docker
Set up Nussknacker quickly using Docker. Use predefined images to run the Designer, Lite engine, and required services with minimal effort.
📄️ Helm Chart
Deploy Nussknacker to Kubernetes with Helm. Use official charts to configure, install, and manage Nussknacker in a cloud environment.